首页
关于我们
公司简介
企业荣誉
产品中心
全生命周期管理系统
在线仿真控制系统
成功案例
城镇污水厂应用案例
城镇自来水厂应用案例
农村污水厂应用案例
供排水一体化应用案例
水利工程应用案例
联系我们
人才招聘
新闻动态
公司新闻
行业动态
水务知识
首页
>>
行业资讯
>>
2016年中国工业废水处理发展现状
2016年中国工业废水处理发展现状
来源:
|
作者:
pro5e115c
|
日期 :
2016-08-12
|
747
次浏览
|
🔊
点击朗读正文
❚❚
▶
|
分享到:
工业水处理主要包括三部分内容:给水处理、凝结水精处理和废污水处理。给水处理包括工业企业生产过程和职工生活过程中,取水,输水,水质处理和配水工程;凝结水精处理和中水回用是污水经过深度处理后回收再利用处理;排水是收集,输送,处理,再生和处置污水雨水和事故水的工程。
工业废水是造成环境污染,特别是水体污染的重要原因。主要是指工业生产过程中所产生的废水和废液,包括工艺过程排水、机械设备冷却水、设备和场地洗涤水等。工业废水含有的成分,主要取决于在生产过程中所用的原材料。不同的工业,产生不同性质的废水,同类工业如果采用不同的生产工艺,废水性质也不同。一般可分为工业冷却水和工艺废水。工业冷却水与原料不直接接触,只要回收热量或稍加处理,就能循环利用。工艺废水直接与原料接触,多半具有危害性。按其成分又可分为含无机物废水、有机物废水和有机、无机物的混合废水。具体来看,工业废水中污染物成分复杂、种类多,有机污染物浓度较高,含有氨氮、石油类、挥发酚和重金属等有害有毒物质。一般常以废水中含量较多或危害较大的某一种成分或毒物来命名,如含氰废水、含铬废水等。
工业水处理构成
污染治理设施运行费用是指工业、城镇生活污染(废水、废气及固体废物)治污设施运行费用,不包括农村污染治理设施。2014年,污染治理设施运行费用3025.1亿元,比2013年增加13.5%。
废水治理设施运行费用包括工业企业废水治理设施和污水处理厂两个部分。2014年,废水治理设施运行费用1100.8亿元。其中,工业废水治理设施费用660.9亿元,占废水治理设施运行费用的60.0%,比2013年增加5.1%;污水处理厂运行费用440.0亿元,占废水治理设施运行费用的40.0%,比2013年增加11.8%。
工业废水一般具有以下性质:
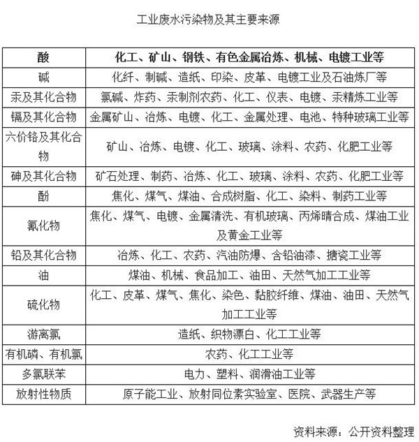
1、类型复杂。工业行业种类繁多,对应的工艺组成也很复杂,影响工业废水污染物种类及浓度的主要因素包括生产用原材料、生产工艺、生产设备及操作条件、生产用水水质与水量等,因此工业废水性质差异大,类型复杂。按照主要污染物类型,可分为酸性废水、碱性废水、重金属废水、含油废水、含酚废水、含有机磷废水、放射性废水等。
2、处理难度大。一般工业废水固体悬浮物(SS)含量大,化学需氧量(COD)和生化需氧量(BOD)浓度高,酸碱度变化大,有的还含有多种有害成分,比如油、酚、农药、燃料、多环芳烃、重金属等。据统计,目前工业生产涉及的有机物达400万种,人工合成有机物10万种,且每年以2000余种速度递增,为有效处理处置、降低环境污染带来较大困难。
3、危害大,效应持久。工业废水中含有的很多人工合成有机污染物很难在自然界转换和降解为无害物质,例如农药DTT等,其在自然环境中不断富集并通过食物链等作用于人体,危害极大。此外,工业废水还会对土壤和地下水造成严重污染,且极难治理或修复。
4、重金属污染的主要来源。水体中的重金属污染几乎全部来自工业废水,例如有色金属冶炼厂除尘废水、有色金属加工酸洗废水,电镀厂镀件洗涤水,钢铁厂酸洗排水,以及电解、电子、蓄电池、农药、医药、涂料、染料等各种工业废水。重金属在人体内与蛋白质及各种酶相互作用,可使它们失去活性从而造成伤害。此外,重金属还对植物产生危害,而动物食用了受重金属污染的植物会随着食物链的富集最终影响人体健康。
工业废水污染物及其主要来源工业废水必须达到一定标准后才能排放或者进入污水处理厂进行处理。虽然工业废水常以废水中含量较多的成分或者毒物来命名,但实际操作时,各个企业未必知道自己的废水所含的主要成分是什么,所以在日常生活中我们更习惯按行业来给废水分类,例如造纸废水、印染废水等,工业废水排放标准也是按照行业来制定的。
工业废水处理相比生活污水处理控制更复杂,难度更大,相关治污设施运行不正常,超标排放、偷排甚至将污水直接注入地下水,对水环境造成了严重的危害。
上一篇:
当PPP遇上村镇水环
下一篇:
水务行业进入攻坚阶段
公司新闻
行业动态
服务热线:
0371-6177-9037